|
|
|
|
|
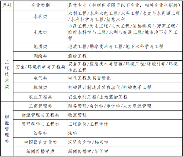
一、企业简介 中电建基础局廊坊建设工程有限公司,成立于2021年2月23日,注册资本3000万元,为中国水电基础局有限公司全资子公司。依托中国电力建设集团的品牌与资源优势,专注于土木工程建筑领域,业务涉及市政、水利、建筑工程、地基基础等多领域业务;此外,还开展建筑材料、机械设备租赁的业务。公司,自成立以来,在相关领域展现出较强的市场活力与发展潜力,目前主要服务北京非首都功能疏解和“新两翼”“通武廊”建设,以优势互补和市场化手段推动实体化发展,着力打造基础局高质量发展的强大引擎。 二、招聘岗位 技能操作岗 三、应聘条件 我们面向全国高等院校2026年全日制应届高校毕业生(含2025年未就业毕业生),诚邀有为青年加盟,共同开创美好未来。 1.全国普通高等院校2026年全日制应届高校专科及以上学历毕业生,需在2026年入职前取得相应学历、学位证书(国内院校毕业生学历、学位需经教育部认证)。 2.专业在公司年度需求计划范围内。 3.专业基础扎实,学习成绩无不合格,能够熟练使用所学专业软件和常用办公软件。 4.身体健康,能够适应岗位工作要求,符合入职体检标准。 5.认同企业核心价值观,有强烈的事业心和责任感,愿意投身行业发展。 6.同等条件下,党员、学生干部优先,取得国家英语四级及以上证书者优先。 四、招聘专业 五、招聘时间 分秋季和春季招聘,招聘期内,招满即止。 (1)秋季招聘:2025年9月至2025年12月。 (2)春季招聘:2026年3月至2026年5月。 六、薪酬福利 我们具备完善的薪酬激励制度,具备同行业有竞争力的薪酬水平,能力越大,责任越大,收入越高。 我们提供具有竞争力的薪酬福利体系。 1.薪酬结构:岗位绩效工资制(基本工资+绩效工资+各类津补贴) 2.社会保险:五险一金。 3.其他福利:带薪年休假、探亲假、护理假、育儿假等休息休假;提供食宿,享受餐补、健康体检等其他福利。 七、应聘方式 1.现场应聘:①参加集团公司组织开展的集中招聘;②在高校组织开展专场校园招聘宣讲会;③参加高校毕业生就业双选会。 具体现场招聘行程请关注水电基础局官网(www.chinafec.com)和高校就业信息网。 2.网申应聘: 电子邮件投递:zdjjcjlfzhaopin@163.com(邮件主题“毕业年份+学校+专业+姓名”)→筛选简历→视频面试→签订就业协议 (投递简历材料:个人简历、毕业生就业推荐表、成绩单、英语等级证书及其他各类获奖证书、学信网《教育部学籍在线验证报告》) 【温馨提示,事半功倍】 1.求职前与父母就工作相关事宜做好沟通; 2.提前熟悉并适应校园招聘节奏; 3.参加线下校园招聘,直奔宣讲会/双选会现场投递简历。 八、联系方式 联系人:胡老师 招聘电话:022-29505725 公司地址:河北省廊坊市临空经济区 |
|
|
【打印】
【关闭】
|
|
|
|

