企业招聘

中国水电基础局有限公司2026届校园招聘公告

发布日期:2025-09-02

一、企业简介

中国水电基础局有限公司始建于1959年,是世界500强中国电力建设集团有限公司的重要成员企业,是大型水利水电建筑施工企业、基础处理施工行业领军企业、天津市百强企业、天津市首批猎豹企业、国家高新技术企业、“创建世界一流专业领军示范企业”。

二、招聘对象

我们面向海内外高等院校2026年全日制应届高校毕业生(含2025年未就业毕业生),诚邀有为青年加盟,共同开创美好未来。

1.全国普通高等院校2026年全日制应届高校硕博毕业生,需在2026年入职前取得相应学历、学位证书(国内院校毕业生学历、学位需经教育部认证)。

2.海外留学回国2026年应届硕博毕业生(世界排名TOP100学校,需在入职前取得教育部留学服务中心出具的学历学位认证证明)。

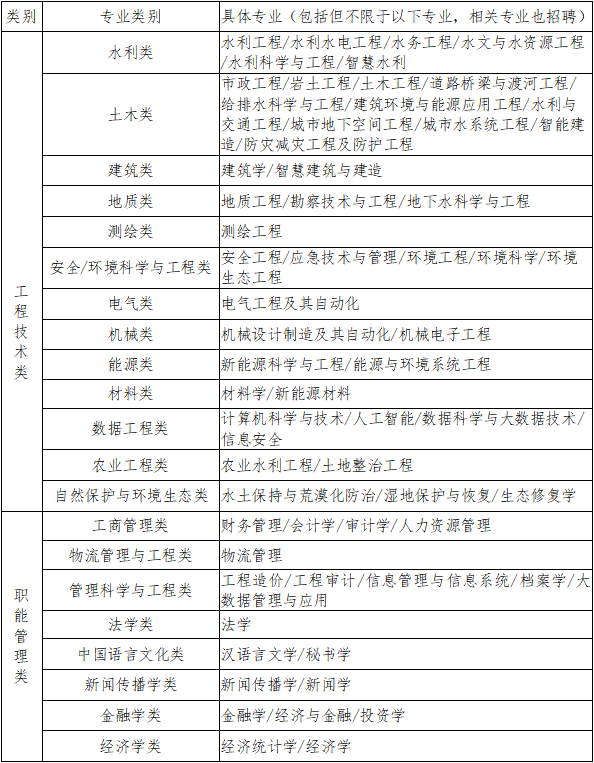
三、招聘专业

四、招聘条件

1.专业在公司年度需求计划范围内。

2.专业基础扎实,学习成绩无不合格,能够熟练使用所学专业软件和常用办公软件。

3.身体健康,能够适应岗位工作要求,符合入职体检标准。

4.认同企业核心价值观,有强烈的事业心和责任感,愿意投身行业发展。

5.同等条件下,党员、学生干部优先,取得国家英语四级及以上(俄语、阿拉伯语等外语同等级)证书者优先。

五、应聘材料

1.个人简历;

2.毕业生就业推荐表;

3.成绩单;

4.就业协议书;

5.英语等级证书及其他各类获奖证书;

6.学信网《教育部学籍在线验证报告》。

六、薪酬福利

我们具备完善的薪酬激励制度,具备同行业有竞争力的薪酬水平,能力越大,收入越高。

我们提供具有竞争力的薪酬福利体系。

1.薪酬结构:①岗位绩效工资制(基本工资+绩效工资+各类津补贴)

②年薪制(基本工资+绩效年薪+可领取的其他工资性收入)

博士研究生转正定岗为一级专家并享受公司中层副职级待遇;

硕士研究生转正定岗为副主管/主管级并享受公司科级及以上待遇。

2.社会保险:七险二金(五险+补充医疗+大额医疗+公积金+企业年金)。

3.休息休假:带薪年休假、探亲假、护理假、育儿假等14类假期。

4.持证奖励:一次性奖励+月度津贴。

5.其他福利:提供食宿,享受餐补、交通、通讯、防暑降温、取暖、健康体检等。

6.晋升通道:管理序列+专家序列+项目管理序列+技师序列。

7.人才培养:导师带徒+研修学院+优秀年轻干部培养+N类培训。

七、应聘方式

应聘者可通过网申系统和现场投递简历,经过简历筛选,符合条件者安排面试,面试合格者签订就业协议,入职后签订正式劳动合同。

网申应聘

1.扫描下方二维码,通过中国电建招聘平台投递简历。

2.邮箱投递简历。

招聘邮箱:sdjc-zhaopin@powerchina.cn

投递名称:“毕业年份+学校+专业+姓名”

现场应聘

1.“电建招聘校园行”集中招聘:

2.校园宣讲会和双选会:


现场招聘行程包括但不限于以上各高校,具体行程安排,请关注各高校就业信息网。

小tip:如果你想在招聘现场抢占先机,可提前联系各区域招聘负责人。

八、联系方式

联系人:张老师 /温老师 022-29362172   

地  址:天津市武清区雍阳西道86号

公司网址:www.chinafec.com

“中国基础“公众号

返回顶部